RKV Het Anker
Roei- en Kano Vereniging (RKV) Het Anker is een jonge roei- en kanovereniging in Ulft in de Achterhoek. We zijn opgericht op 14 maart 2012 en hebben momenteel meer dan 70 leden (maar daar zijn er vast alweer een paar bij als je dit leest). Onze ambitie is om uit te groeien naar een middelgrote vereniging die bijdraagt aan het laagdrempelig kunnen beoefenen van de roei- en kanosport in de Achterhoek.
Onze naam danken we aan de thuishaven. Op dit terrein was voorheen de houthandel Het Anker gevestigd en zo is de locatie in de hele omstreek bekend. En hoewel we vooral willen varen en helemaal niet voor Anker willen gaan vonden we het mooi om deze naam te laten voortbestaan.



Een roei-en kanovereniging oprichten is eenvoudig (je gaat gewoon naar de notaris) maar het vinden van een botenhuis, materiaal aanschaffen en het realiseren van een goede plek om het water op te gaan heeft heel wat meer voeten in aarde. We beschikken momenteel over een mooie vloot aan roeiboten, kajaks, en kano’s. Toen we nog geen vaste opslag hadden lagen die her in der bij leden in de schuur of onder een zeiltje in de tuin maar dankzij ons mooie botenhuis is kunnen we ons materieel momenteel goed stallen.
In april 2012 is door de gemeente het terrein van het Anker officieel aangewezen als basis voor onze vereniging. Maar eerst moest er nog gesaneerd worden vanwege asbestvervuiling, daarna werd het fietspad en park aangelegd. Op 11 mei 2014 werd ons vlot feestelijk in gebruik genomen. In de tussentijd werd de achterste loods op het terrein verbouwd tot clubhuis van H.S.V. De Brasem; RKV Het Anker mag dit clubhuis ook gebruiken. Begin november 2015 werd er begonnen met het bouwen van ons botenhuis.
Stand van zaken in 2023: we hebben meer dan 40 verenigingsboten, meer dan 70 leden en zijn groeiende en hebben een volwaardige botenloods voor kano’s en roeiboten.
De statuten (opgemaakt in pdf d.d. 20 april 2017 ) zijn hieronder te bekijken via de download knop.
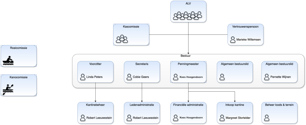
Een vereniging opzetten vraagt veel energie en creativiteit. Veel handen maken licht werk en daarom zetten we veel mensen om hun steentje bij te dragen. Om een en ander te stroomlijnen hebben we een bestuur en een kanowerkgroep benoemd.
Het bestuur is gekozen en geïnstalleerd tijdens de ledenvergadering en bestaat uit:
Organigram van de vereniging